欢迎访问 中国焙烤食品糖制品工业协会! 咨询电话:010-65060065

| English

协会刊物
行业资讯
当前位置:首页 > 行业资讯

2014-2015年度中国食品安全监管透明度观察报告(精编版)

发布来源:证券日报 作者:王君 李豪悦 发布时间: 2016-03-18 00:00:00

   北京大学公众参与研究与支持中心日前发布《2014—2015年度中国食品安全监管透明度观察报告》。报告显示,除国家食药监总局信息公开勉强及格外,31个省级与27个省会城市食品安全监管部门无一及格,食品安全监管信息公开仍有巨大空间。

  《报告》指出,目前多数地方食品安全监管部门信息公开指南和目录不透明,只有刚刚超过三分之一(11个)的省级食药监局和不到10%(3个)的省会城市食药监局按时、完整地公开信息公开年报,浙江、云南、青海、西藏、郑州、石家庄、海口、太原、呼和浩特、贵阳、西宁、乌鲁木齐、拉萨、银川则根本没有公布。

  《报告》同时显示,在静态信息主动公开方面,国家食药监总局得分率为83.33%,而省局和省会市局只有50.99%和45.91%;动态信息方面,三级食品安全监管部门得分率分别为46.55%、45.94%和22.86%。总体趋势是越到基层,主动公开水平越低,百姓很难从最为切近的本地食品监管部门那里获得信息。

  “民以食为天,食品安全牵动着每一个消费者。政府监管部门是食品安全信息的最大集散中心,其透明程度直接决定普通公众是否知情,能否放心地吃、吃得放心。”北京大学公众参与研究与支持中心高级研究员彭錞说,普通百姓日常最关心的食品安全信息通常是哪些食品获得监管部门认可,哪些又受到查处,而我国此类信息公开水平较低。食品安全监管信息公开问题的解决,依旧任重道远。

2014-2015年度中国食品安全监管透明度观察报告(精编版)

1观察谁?如何观察?

      我们的观察对象共59个,包括国家食品药品监督管理总局、全国31个省级食品药品监管局和27个省会城市食品药品监管局。我们当然清楚,从2009年老《食品安全法》到2015年新《食品安全法》,我国的食品安全监管体制从“铁路警察,各管一段”的多头管理体制向食药监部门统一负责体制转变。时至今日,这种转变在许多实际细节上仍是进行时。但我们之所以单单选择食药部门,不涉及农业、卫生、工商、质检部门,主要出于两方面考虑。

      其一,我们在时间精力有限条件下集中“火力”,限缩观察范围,聚焦于食药监管部门。

      其二,我们希望此次测评具有前瞻性和引导性,揭示新体制下的职权部门目前的透明度究竟如何。 

      必须承认的是,由于全国各地食品安全监管机构改革尚未完成,许多信息在食品药品监管局那里没有公开实际上更应归咎于多个机构在转并轨过程中出现的交接缝隙。我们决定忽略这些背景性因素,并非是想让食药部门独自受过“挨板子”。

      但正因为食品安全信息公开的担子迟早会落在食药部门肩上,我们希望其能够正视此次测评所揭示的不足,分析其成因,属于自身的加强自身建设,属于协同的强化部门协同。

      评估方法是此次研究设计中最大的难点。

      从结构讲,我们的中央和地方两级指标体系都分为三大板块、五个部分。三大板块为“主动信息公开”、“信息公开网络平台建设”和“依申请信息公开”。其中,“主动公开”下又包括“食品安全监管信息公开组织制度配套”、“食品安全监管静态信息公开”和“食品安全监管动态信息公开”。

      分值分布如上

2中国食品安全监管透明度整体现状如何?

      不容乐观。下图显示观察对象各指标及整体得分率。

      国家、省、市三级食药部门在信息主动公开板块三个部分的得分率如下:

      我们的观察凸显中国食品安全监管信息公开整体现状的三个特点。

      第一,在中央、省、市三级共59个评测对象中,除国家食品药品监督管理总局勉强及格外,31个省级食药局中只有6个及格,27个省会城市食品安全监管部门无一及格。换算成百分比,此次测评的及格率为1.7%。

      第二,纵向来看,食品安全监管透明度随行政级别下沉整体递减,越到基层信息越不公开,且差距逐渐拉大。

      第三,从信息角度观察,静态信息公开水平整体高于动态信息,越是有关监管流程一线动态的信息越不透明。食品安全监管信息公开明显“重完成时,轻进行时”。

3 哪些地方的消费者能够获得更多食品安全监管信息?

      这取决于您希望获得什么信息,以及获得的方式。

      我们首先来看总得分。

      31个省级食药监局监管信息透明度前三名的是山东、湖北和吉林,最高69.75分。六个省局得分在及格线60分以上,占测评对象总数不到五分之一。

      最不透明的省级食药监管局则是内蒙古、浙江和西藏,最低得分7.5分,与最高分相差9.3倍。绝大部分省局在50分以下。这再次印证了我们之前所说的我国食品安全监管透明度现状不容乐观。

      那么,省会城市食药局的情况呢?

      27个省会城市食药监管局透明度最高的是兰州58.5分,济南和沈阳54.75分并列第二。最低的为乌鲁木齐、拉萨和银川,最低为6.5分。没有一个省会城市食药局的透明度达到及格线,50分以上有五个,十四个在40分以下,六个在20分以下。如前所述,我国食品安全监管信息公开是越到基层越差。

      除了总分,您可能也有兴趣了解各省、市食药局在指标体系三大板块和五个部分的具体表现。这里先给大家展示第一个板块“食品安全监管信息主动公开”的情况。从指标体系上说,这部分涵盖ABC三项一级指标,34个二级指标,总分为56分。

4哪些食品安全监管信息更公开?消费者最关心的信息公开吗?

      了解到哪些地方的食品安全监管信息更公开,您可能会对哪些信息更公开感兴趣——特别是那些普通消费者最关心的信息。根据我们的观察,国家、省、市食药局在全部测评信息项上的公开状况如下:

      读到这里,您可能有点懵:这么多信息,哪个是重点?普通消费者最关心的信息公开吗?容我们一一道来。

      如果您关心食品监管信息公开的组织制度配套建设——这类信息不直接涉及食品安全,也不只是适用于食品安全监管部门——事实上,根据《政府信息公开条例》(以下简称《条例》),此类信息是任何行政机关开展政府信息公开工作的基础。我们的结论是:《条例》明文规定的信息公开机制建设仍相当不完善,存在两处“洼地”。

      其一,《条例》第19、31、32条要求行政机关应发布本部门信息公开指南、目录和年度工作报告,并对具体内容做出了规定。《条例》实施近八年后,本次观测显示各地食药局普遍不达标。31个省级食药局中共有19个信息公开指南存在瑕疵,其中4个得零分;27个省会城市食药局中也有19个指南有瑕疵,其中零分有5个。

      此外,信息公开目录完整性和真实性也相当堪忧。如目录包含《条例》全部法定内容的只有3个省级食药局和2个省会城市食药局;4个省级食药部门和9个省会市食药部门公布的信息公开工作机构电话是空号、错号或在工作日内三个不同时间拨打均无人接听。

      更为严峻的是,仅有刚刚超过三分之一(11个)的省级食药局和不到10%(3个)的省会城市食药局按时、完整地公开信息公开年报。浙江、云南、青海、西藏、郑州、石家庄、海口、太原、呼和浩特、贵阳、西宁、乌鲁木齐、拉萨、银川等地的食药监部门根本没有发布信息公开工作年报。

      其二,《条例》第29条规定的信息公开工作考核和社会评议等信息“零公开”。无论是国家、省级还是省会城市,在A08、A10项上得分率均为0。这意味着各级食药监管局在2014年10月—2015年10月之间从未发布过任何关于信息公开工作考核和社会评议的信息。

      如果您更关心食品安全监管的静态信息,即统计资料、安全标准、许可名录等相对固定的、结果性的信息。我们的观察发现国家和地方食药监管部门各有自身的“盲点”。

      国家总局层面:新《食品安全法》第88条规定:食品复检机构名录由国务院认证认可监督管理、食品药品监督管理、卫生行政、农业行政等部门共同公布。但我们在食药总局官网上没有找到相关目录,通过百度搜索引擎,发现相关信息散落在认监委、卫计委、农业部等网站上。

      新《食品安全法》第79条规定:“省级以上人民政府食品药品监督管理部门应当及时公布注册或者备案的保健食品、特殊医学用途配方食品、婴幼儿配方乳粉目录”。我们在国家食药总局网站上找到了保健食品目录、婴幼儿配方乳粉目录,但未能找到特殊医学用途配方食品目录。

      新《食品安全法》第82条规定:“省级以上人民政府食品药品监督管理部门应当及时公布注册或者备案的保健食品、特殊医学用途配方食品、婴幼儿配方乳粉目录,并对注册或者备案中获知的企业商业秘密予以保密。”我们在测评中发现了质检总局官网发布了婴幼儿配方生产企业进口商的名录,但在食药总局网站上找不到这一信息。

      地方食药局的静态信息公开“盲点”在于本地企业食品安全管理人员的培训和考核的制度与实践、注册或者备案的婴幼儿配方乳粉目录、已经批准的保健食品广告目录以及批准的广告内容、取得或者注销餐饮服务许可的餐饮服务提供者名录等信息。根据新《食品安全法》第44、79、74条和《餐饮服务许可管理办法》第6条,上述信息都应公开,但地方食药局在这些信息上公开率平均刚刚超过一成。

      最后,如果您更关心的是食品监管的动态信息——在我们眼中,这些涉及食品安全风险警示、食品召回、食品安全抽检、违法查处和行政处罚等监管活动一线的信息,最值得普通消费者关注,而且也最应该及时、高效地公开和传播。我们通常所说的辟谣要比谣言跑得快,在这些信息上也最紧迫。食品安全监管动态信息公开是我们整个测评项目中得分最低的“重灾区”。国家食药总局得分率为46.55%,省、市食药局平均得分率仅为38.45%。

      具体而言,省级食药局公布食品安全风险警示信息平均得分率为49.35%;

      抽检信息公开得分率为76.13%;

      查处违法食品广告信息公开的平均得分率为45.81%;

      行政处罚信息公开得分率为55.91%。

      省会城市食药局在这些信息项上的透明度则显著更低:分别为34.44%、24.44%、21.48%和32.10%。在各项动态信息中,透明度最低的是食品召回信息:27个省会市局全体挂零,省局中也仅有上海在2015年1月4日公开福喜食品有限公司的召回信息,以及新疆于2014年10月30日公布乌苏市古尔图镇御宾酒厂的召回信息,得分率0.48%。

      关于食品安全风险警示和食品召回信息公开,新《食品安全法》第22条规定,对经综合分析表明可能具有较高程度安全风险的食品,县级以上食药部门应当及时提出食品安全风险警示。我们对2014年10月1日—2015年10月1日之间发布的食品安全风险警示进行了统计,发现对于食品的基本情况介绍、风险情况、如何避免风险三方面内容,国家总局都有详细公布,但总体发布次数略少,共十次,每月不到一次。

      而青海省食品药品监督管理局在同一期间内发布了《关于预防织纹螺食物中毒的风险警示》、《关于预防菜豆食物中毒的风险警示》等十次食品安全风险警示信息,平均每月发布的食品安全风险警示超过了一次,是此项上唯一满分的观察对象。

      您最关心的是哪些信息?公开了吗?

5 使用食品安全监管部门网上平台是一种怎样的体验?

      让我们先来看数据。

      上图所示结论也许符合我们日常生活的一般经验:越是低层级政府,网络平台越欠完备,上级政府部门的网站通常看起来都更“高大上”一些。但我们也发现了“逆袭”现象。如排位省级食药局第一名的上海市食药监局,在信息公开网络平台的完善程度上就超过了食药总局,得分率达到70.83%。省会城市局第一名是兰州市,得分率为54.17%,低于总局,但能排到31个省级食药局中的第七名(并列),高于其它23个省局。

      类似的,我们一般会认为网络平台建设水平取决于经济发展水平。但我们的观测表明,经济欠发达的江西、甘肃两省食药局网络平台建设表现高居第五、六名,得分率为57.29%和56.25%,超过了经济相对更发达的北京(35.42%,第十九名)。省会城市食药监管部门中,经济欠发达的兰州(第一名)也超过广州(第八名)。由此可见,行政层级和经济水平并非网络平台建设的决定性指标。

      下面两张图是各省、市具体得分:

      不难看出,整体上来讲,东部沿海、经济相对发达地区的网络平台建设更好,尽管这并不是决定性因素。但我们也发现了像甘肃省食药局和兰州市食药局这样的“奇葩”:也许在不少人心目中,它们并非发达、先进、“高大上”的代名词,但在食品监管信息公开网络平台建设水平方面,它们着实让人眼前一亮。

      您可能会好奇:到底是哪些因素决定某地食药部门网络平台水平呢?我们先来看看指标。

      从这些单项指标的角度观察,国家食药总局的得分情况如下图:

      国家食药总局的网络平台在站内检索、新闻发布、政策解读指标上得了满分,但在两个点上吃了鸭蛋:没有针对用户类型进行板块分类,也未能提供方便残疾上网者的无障碍浏览。

      其次,尽管总局官方网站设有在线咨询专栏,但没有明确规定答复时限。我们尝试着询问了“请问贵单位分管信息公工作开的领导的姓名”,也未得到任何回复。

      最后,总局虽然开发了微博、微信、移动客户端应用等平台,在苹果、安卓系统上均能良好运行,但信息公开效果不佳。

      看完国家食药总局,我们接着考察省、市食药局的网络平台在各指标项的表现。首先是31个省级食药监管局和27个省会城市食药局的网络平台建设各项指标得分率:


      看起来,D03项指标,即网站信息分类也是地方食药局普遍面临的问题。但也有例外。

      关于地方各级食药监管部门信息公开网络平台,我们还有很多故事可说:除了官网便民性不足的问题以外,我国不到一半省级和省会城市食品药品监管局建立了政务微博、微信,仅有浙江、成都两地开发了专门的食品安全监管信息公开手机APP。这表明我国食品安全监管信息公开还基本没有搭上网络技术最新发展的“顺风车”。

      但更遗憾的是,西宁局官网的网址则是我们通过信息公开申请,才从西宁市政府办公厅的回复当中得知。最遗憾的是,我们至今也没有找到拉萨食品药品监管局的网站。

      拉萨食药局的网站,您能帮我们找找吗?

6我打算向食品安全监管部门申请信息公开会成功吗?

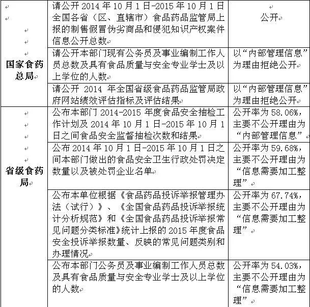
      说说我们自己的经历吧。在此次研究过程中,我们总共发出了235宗检测性信息公开申请,其中针对国家食药总局发出三宗,对58个省、市级食药局每个发出四宗。我们申请公开的信息如下:

      那么,235宗申请回复情况怎么样呢?

      根据《政府信息公开条例》,我们将评价标准分为及时性和公开性两个层次,前者指是否在15个工作日内收到回复(包括延期回复的通知),后者指是否依法公开或合法拒绝。

      国家总局对三宗申请均在法定时间内回复,但只公开了各省上报的制售假冒伪劣商品和侵犯知识产权案件信息公开总数,对于其余两项申请以“属于内部管理信息”为由拒绝公开。

      内部管理信息并非《政府信息公开条例》本身规定的不公开事由,而是来源于2010年国务院办公厅《关于做好政府信息依申请公开工作的意见》:“行政机关在日常工作中制作或者获取的内部管理信息……一般不属于《条例》所指应公开的政府信息”。

      我们认为,“一般”二字表明内部管理信息不属于绝对不公开的范畴,应否公开取决于是否为公共利益所须。之前讲过,无论是工作人员总数及有相关专业背景的工作人员数量,本身都是社会关注的热点,其公开有利于公众了解食品安全监管者的规模和专业程度。

      而省级食药局官网绩效测评结果,则更是可以视作《政府信息公开条例》第二十九条要求建立健全的“政府信息公开工作考核制度”之体现,是社会公众监督食药系统信息公开的重要参考。因此,即便可以归类为“内部管理信息”,也有充分理由出于公共利益的需要将之公开。

      可惜的是,国家食药总局做出了相反的选择。

      省市食药局呢?

      我们共发出232宗申请,收到186份答复,答复率为80.17%。其中,省级食药监管局答复108份,答复率为87.10%;省会城市食药监管局答复仅有78份,答复率为72.22%。

      在答复率方面,省级食药监局更胜一筹。回复的及时性方面,省级食药监局的108份答复中,仅有2份(重庆和宁夏对食品抽检计划、次数和结果信息的公开申请回复)是在15个法定工作日之后作出的。

      故省级食药监局答复及时率为85.48%(106/124)。在省会城市食药监管局的78份答复中,有6份(海口和哈尔滨各三宗回复)晚于15个法定工作日作出。故省会城市食药监局答复及时率为66.67%(72/124)。回复及时性方面,省级食药监局表现也优于市级。

        更为关键的问题是:申请公开的信息能得到公开吗?

      我们从三个角度来回答:地域、不公开理由和信息。首先,哪些地方的食药部门在依申请公开方面更透明?

      省级食药监局在信息公开申请回复合法性这一点上的平均得分率是59.88%。其中回复公开全部四项申请的有山东、湖南、福建、四川、海南、湖北、黑龙江、吉林。浙江和西藏得了0分,前者四项申请均要求提供科研需求证明,后者则根本没有回复。

      省会市食药局回复信息公开申请的合法性得分率如下图:

      省会市局依申请公开合法性平均得分率为60.19%,略高于省局。这主要是因为得高分的观察对象数量更多,尽管得零分的更多,如长沙、南宁、贵阳、西宁、乌鲁木齐、银川。您可能会问:这些部门都是以何种理由不公开?我们大致分了两类情形:拒绝和敷衍。

      总结起来,我们向各级各地食药监局申请公开的各项信息最终回复情况如下:

      以上是我们这次测评的信息公开申请成功率,只能帮您到这儿啦!

7新《食品安全法》的信息公开要求有没有得到遵守?

      2015年10月1日生效的新《食品安全法》对各级食品药品监管部门提出了如下信息公开要求。

      国家食药总局须公开九项信息:

(1)食品安全国家标准;

(2)保健食品原料目录和允许保健食品声称的保健功能目录;

(3)注册或者备案的保健食品、特殊医学用途配方食品和婴幼儿配方乳粉目录;

(4)食药同源物质目录;

(5)食品安全复检机构名录;

(6)取得许可的婴幼儿配方乳粉生产企业、进口商及产品名录;

(7)食品安全风险警示;

(8)食品召回情况;

(9)食品抽样检验结果;

(10)食品虚假宣传或违法广告的查处信息。

      省、市食药监局则须公开七项信息:

(1)本地企业食品安全管理人员的培训和考核的制度与实践;

(2)注册或者备案的婴幼儿配方乳粉目录;

(3)已经批准的保健食品广告目录以及批准的广告内容;

(4)注册或者备案的保健食品目录;

(5)食品安全风险警示;

(6)食品召回情况;

(7)食品抽样检验结果;

(8)食品虚假宣传/违法广告的查处信息。

      那么,国家食药总局和省市食药局是否依法公开了这些信息呢?首先来看国家食药总局。上述九项指标总分为33分,国家食药总局得21.5分,得分率为65.15%,完成新《食品安全法》信息公开法定要求近三分之二。反观省级和市级食药局,在上述八项信息上得分率则分别只有37.40%和14.27%,依法公开任重道远。

      从信息角度观察,国家总局方面,食品安全国家标准及保健食品原料目录和允许保健食品声称的保健功能目录的依法公开情况,得分率为100%。食品安全风险警示和食品抽检抽样检验结果公开得分率分别为92%和83%,透明度也较为理想。

      相对较差的是注册或者备案的保健食品、特殊医学用途配方食品和婴幼儿配方乳粉目录,公开率为75%;取得许可的婴幼儿配方乳粉生产企业、进口商及产品名录公开率为67%;食药同源物质目录和食品虚假宣传/违法广告的查处信息,得分率仅为一半。最不公开的是食品安全复检机构名录和食品召回信息,得分率都挂了零。

      与国家局相比,在完成新《食品安全法》信息公开义务方面,省市食药监管部门的表现差距明显。在八项信息中,得分情况最好的两项为食品安全风险警示和食品抽检结果,但其得分率也仅为58.1%和50%。

      得分情况次之的指标为食品虚假宣传/违法广告查处信息以及注册或者备案的保健食品目录,其得分率为33.6%和24%;得分情况较不理想的指标为本地企业食品药品安全管理人员的培训和考核的制度与实践”,其得分率仅为10.5%;得分率更低的是注册或者备案的婴幼儿配方乳粉目录和保健食品广告目录以及批准的广告内容,得分率为个位数;食品召回信息公开率为0。

8是什么决定了食品安全监管透明度?

      对于这个问题,我们也没有确定的答案,只是做了一点尝试:到底是“条条”还是“块块”决定了一个地方的食品安全监管信息公开程度?到底是上级部门还是本级政府影响了某市食药监管局的透明度?通过引入之前的成果《2015年度中国政府信息公开观察报告》所包含的数据,我们将各省会城市政府的信息公开总体情况与当地的食品安全信息公开水平作对比,得到下图:

      接下来,我们将27个省会城市食药局与其所在省的食药局的透明度做对比:

      显然,某省会城市食品安全监管透明度与该市本级政府的透明度之间的关联要比其与上级食药部门的信息公开水平更大。换言之,相较于“条条”,“块块”更是食药监管部门透明度的决定因素。

      这也许不过是《政府信息公开条例》第3条所确定的政府信息公开属地性管理体制的现实反映,但也给我们提出了一个值得进一步思考的问题:食品安全监管高度专业化,且具有很强的跨地域性,该领域的信息公开工作是否需要加强“条条”内的纵向指导、协调与合作?

9此次观察最主要发现是什么?

        2014-2015年度中国食品安全监管透明度观察暂时告一段落了。您刚才看到的报告从观察缘起、方法、历程,到具体的观察结论,包括各地透明度比较、具体信息的公开水平、网络平台状况等等。为了方便您高效、准确、系统地把握这份报告的内容,我们将其总结为十大发现:

1.中国食品安全监管信息公开整体现状不佳,除国家食品药品监督管理总局勉强及格外,地方食药部门无一及格;

2.食品安全监管透明度随行政层次下降递减;

3.食品安全监管信息主动公开中,静态信息公开好于透明度组织制度配套信息公开和动态信息公开;

4.透明度组织制度配套信息公开有两处“洼地”,食品安全监管静态信息主动公开存在多个“盲点”;

5.普通消费者最关心的食品安全监管动态信息,如风险警示、处罚和召回信息,最不公开,是主动公开的“重灾区”;

6.各地食品安全监管部门信息公开网络平台建设水平参差不齐,行政层次和经济发达程度越高,网络平台越好,但也有“逆袭”者;

7.便民性不足是各地食品安全监管信息公开网络平台共同的硬伤;

8.食品安全监管信息依申请公开回复及时性强,公开率不高,拒绝和敷衍的“奇葩”理由多;

9.新《食品安全法》的信息公开要求在地方层面远未得到遵守;

10.“块块”而非“条条”更多决定了市级食品安全监管的透明度。


免责声明:本网转载上述内容,对文中陈述、观点判断保持中立,不对所包含内容的准确性、可靠性、完整性、合法性、可操作性或可用性承担任何责任,仅供读者参阅。


中国焙烤食品糖制品工业协会

中国焙烤糖制品协会冷冻食品 专委会

中国国际焙烤展览会 BakeryChina

中国焙烤杂志

中国甜食工业