欢迎访问 中国焙烤食品糖制品工业协会! 咨询电话:010-65060065

| English

协会刊物
行业资讯
当前位置:首页 > 行业资讯

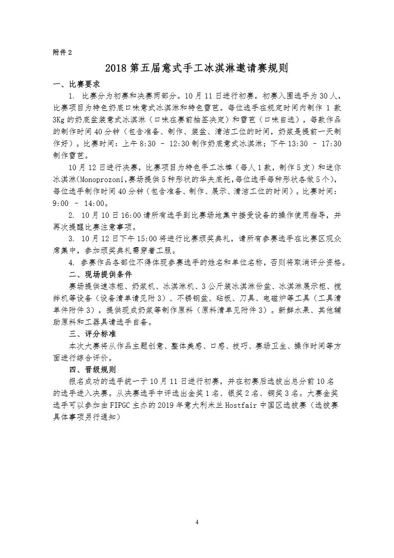
中焙糖协| 关于举办第五届意大利冰淇淋大师邀请赛的通知

发布来源:证券日报 作者:王君 李豪悦 发布时间: 2018-09-04 00:00:00

中焙糖协[2018]29号 -2-0.jpg

中焙糖协[2018]29号 -2-1.jpg

中焙糖协[2018]29号 -2-2.jpg

中焙糖协[2018]29号 -2-3.jpg

中焙糖协[2018]29号 -2-4.jpg

中焙糖协[2018]29号 -2-5.jpg


附件:中焙糖协[2018]29号.pdf


中国焙烤食品糖制品工业协会

中国焙烤糖制品协会冷冻食品 专委会

中国国际焙烤展览会 BakeryChina

中国焙烤杂志

中国甜食工业